2025年第二季度必赢师生发表高水平中文论文4篇,补充第一季度未统计中文论文1篇。在此热烈祝贺发表成果的师生。具体的发文情况如下:
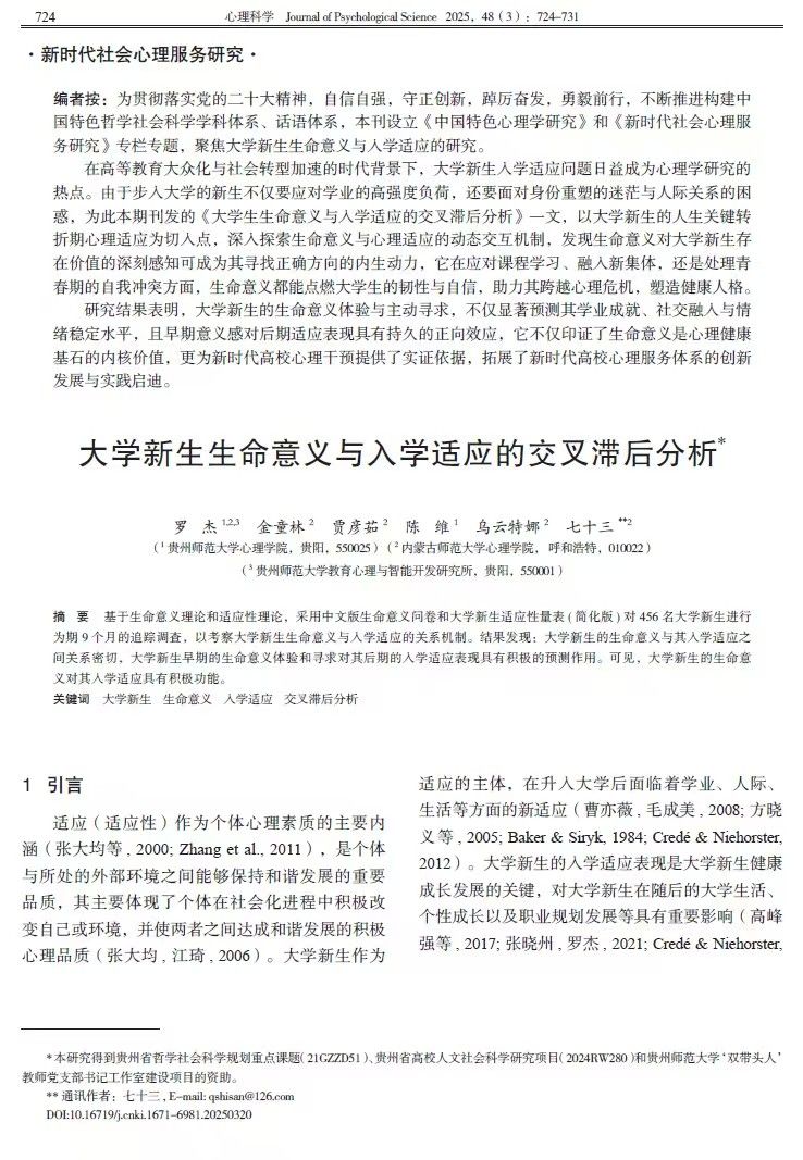
1. 罗杰教授作为第一作者,2025年5月在CSSCI期刊《心理科学》上发表了题为“大学新生生命意义与入学适应的交叉滞后分析”的研究论文。研究发现,大学新生的生命意义与其入学适应之间关系密切,大学新生早期的生命意义体验和寻求对其后期的入学适应表现具有积极的预测作用。

2. 研究生闫春艳作为第一作者,罗杰教授作为通讯作者,2025年4月在北大核心期刊《中国心理卫生杂志》上发表了题为“高中生学习倦怠与心理韧性关系的回归混合分析”的研究论文。研究发现,高中生学习倦怠具有明显的分类特征,且与心理韧性有关联。

3. 杨平副教授作为第一作者,2025年3月在CSSCI期刊《心理科学进展》上发表了题为“孤独症谱系障碍儿童非典型面部表情特征及其在早期筛查中的应用”的研究论文。研究围绕ASD儿童的非典型面部表情特征进行了系统回顾。

4. 研究生田仁霞作为第一作者,杨平副教授作为通讯作者,2025年3月在CSSCI期刊《心理科学进展》上发表了题为“治疗孤独症谱系障碍:重复经颅磁刺激的潜在作用”的研究论文。研究发现,低频rTMS靶向ASD背外侧前额叶皮层可以改善重复和刻板行为,而高频rTMS靶向ASD颞顶联合区可以改善社交与互动障碍。

5. 研究生邱婷作为第一作者,罗杰教授作为通讯作者,2025年2月在CSSCI期刊《中国临床心理学杂志》上发表了题为“中文版知识隐藏量表在青少年中的信效度检验”的研究论文。研究发现,中文版知识隐藏量表在我国青少年群体中具有较好的测量学性能,可用于我国青少年知识隐藏行为的测评。

图文:437ccm必赢国际官网
排版:罗 颖
一审(校):李会玲
二审(校):苏 醒
三审(校):李 凤